Instance Verification Kit (IVK)
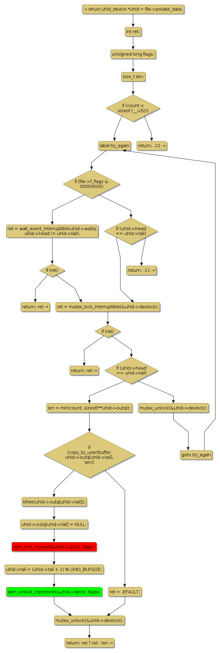
spin lock @ [15124+39+/linux-3.19-rc1/drivers/hid/uhid.c]
Instance Signature: qlock
|
The Matching Pair Graph:
|
|
Function Name
|
Control Flow Graph (CFG)
|
Events Flow Graph (EFG)
|
Source Correspondence
|
|
uhid_char_read
|
|
|
[14251+14+/linux-3.19-rc1/drivers/hid/uhid.c]
|